Struktur Organisasi

Struktur kepemimpinan dan organisasi PT BPR Bank Daerah Lamongan Perseroda

Beranda Struktur Organisasi

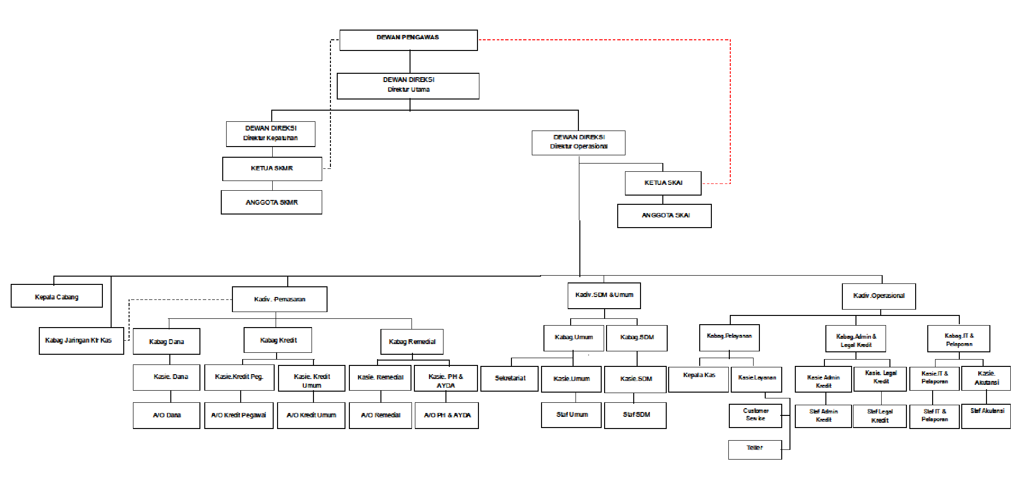
Struktur organisasi di PT BPR Bank Daerah Lamongan Perseroda dirancang untuk memastikan pelayanan terbaik bagi nasabah dan masyarakat Lamongan, sekaligus menjaga tata kelola perusahaan yang baik dan manajemen risiko yang efektif.

Bagan Struktur Organisasi

Struktur Organisasi BPR Bank Daerah Lamongan